你好👋,我是真成。
今天,我来交作业了。继离职、“真成运维导航”星球正式运营之后,我用近了进两周时间,肝出来了我们运维导航的首个运维项目。
同时,下周一(4月27日)也就是明天,我会开始在抖音,上午10点左右开播,进行全程直播的形式,带大家从 0~1 做完整个项目。对这个项目感兴趣的朋友,欢迎来捧场,加上项目直播时是可以免费学习的哦~
有人说才两周时间?耗时也不长啊!对此,我想说其实不短了:
在完成这个项目时,就已经比较熟悉了,之前也有一点准备。 继离职之后,我的时间集中起来了,一天可以花费10-12小时的时间到这个运维项目上。 项目质量有保障(请继续往下看),对此大家可以放心看食用。
什么是运维导航星球?
-
帮你更好更快学运维、做运维项目、学习企业运维最佳实践、让你找工作就像回家一样简单。 -
所以在这里,不是让你只会使用那么简单,而是让你在工作中完全可用、可参考、可学会的方案,企业最佳实践的案例。
文章目录介绍
-
项目教程整体介绍 -
项目介绍 -
项目优势 -
技术选型 -
项目架构图 -
适合人群 -
Q&A -
学习启动
项目教程整体介绍
首先这个运维项目名称叫“企业级Web应用架构与安全防护”。
这个项目是属于企业级项目,学完后工作中是可直接使用应用的,真正“让你找工作就像回家一样简单”不是说说而已。
项目内容包含:项目介绍、项目大纲、项目相关包、项目文字教程、项目视频教程(下周完成)、项目简历写法、项目面试题解。完成了从 学运维、做项目、写简历 的一条龙服务!
该项目文字教程也来到了 22070 字,文字教程+视频教程配套 不怕你学不会。如果有问题在星球还可以向我提问,同时我也创建了一个星球专属交流群,项目等问题可以在群里交流,和大家一起进步不孤独!

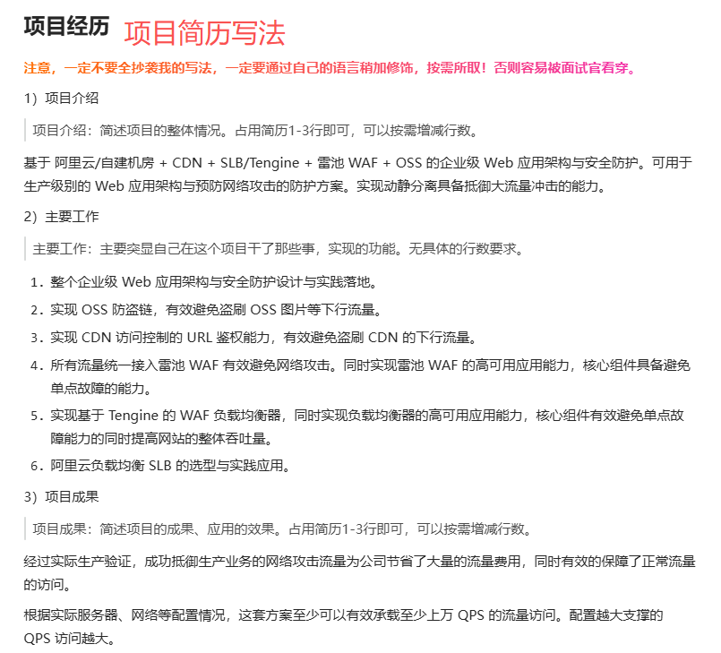
项目简历写法


项目面试题解

项目介绍
项目名叫“企业级Web应用架构与安全防护”。
该项目基于“阿里云/自建机房 + CDN + SLB/Tengine + 雷池 WAF + OSS”的企业级 Web 应用架构与安全防护。
可用于生产级别的 Web 应用架构与预防网络攻击的防护方案,实现动静分离具备抵御大流量冲击的能力。
根据实际服务器、网络等配置情况,这套方案至少可以有效承载至少上万 QPS 的流量访问,配置越大支撑的 QPS 访问越大。
所以,这是一套可用于生产级别预防网络攻击的防御方案,并且可以用于 Web、App、小程序 等一切使用 HTTP/HTTPS 协议的系统。

这套方案不管是用于个人网站还是公司的网站都可以胜任。所以,它也是目前最主流的系统防御方案,有访问频率限制、人机验证、动态防护、黑白名单等功能,适用于中小型企业的网站系统。

项目优势
本项目选题新颖,拒绝烂大街的 Demo,是真真正正的企业生产应用方案。本项目不单单让你学会进行防御,还让你了解企业真实站点的整体架构。
技术选型
该套方案以 阿里云、雷池 WAF 为核心,涉及多种主流产品和技术的运用。
-
🌟阿里云 -
Linux 系统 -
Docker -
🌟OSS 对象存储 -
🌟雷池 WAF -
🌟SLB 负载均衡 -
🌟Tengine 负载均衡器(阿里开源) -
🌟CDN
项目架构图
架构图详解,进星球的专属知识库查看。架构图中所有内容,均已完成。

适合人群
-
适合想从事或已经从事“云原生领域”工作人群。 -
适合“项目/业务运维、SRE 运维、系统运维”岗位人群。 -
适合任何维护网站(一切使用 HTTP/HTTPS 协议的系统)的岗位。 -
同样也非常适合“新手学运维”的第一个上手项目。
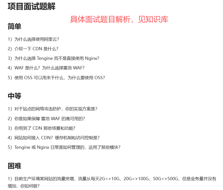
Q&A
Q:付费后有时限?
A:进入星球后有效期为1年,目前这个价格,每天仅需0.3毛的价格。
Q:运维项目多久更新一次?
A:这个目前无法确认,不过预计今年会有3~6个项目。
Q:现在付费,后面运维项目更新后,需要再次付费?
A:在1年有效期内,无需二次付费。
Q:付费后,不满意可以退款?
A:可以,星球支持3天无理由退款,欢迎大家进入查看。
学习启动
运维导航首个项目已经完成,星球价格从59涨至129,一天只要3毛钱,即可学习企业级的运维实践项目。星球持续更新中,预计今年会有3~6个项目。
即使目前价格129,只有你学会了目前这个项目“企业级Web应用架构与安全防护”就已经值回票价很多倍了!
最后,我为大家准备了30元的优惠卷,数量时间有限先到先得,时间限制到5月2日截止,提前祝大家五一节假日快乐!


END
非特殊说明,本博所有文章均为博主原创。
如若转载,请注明出处:https://www.qiuyl.com/xueyw/548



Abutogel: <a href=" https://abutowin.icu/# ">S...